Vorgehensweise beim Urmodellbau "Abziehschnautze"

Benutzeravatar
matzito
Beiträge: 551
Registriert: Do 3. Dez 2015, 06:58
Wohnort: Hinter der Schmiede
Kontaktdaten:

Vorgehensweise beim Urmodellbau "Abziehschnautze"

Beitrag von matzito »

Ich werde meinn naechstes Rumpfurmodell mit einer Abziehnase ausruesten, wie geht Ihr da prinzipiell vor?
Erst den kompletten rumpf abformbar fertigstellen, dann die Nase passend absaegen, abformen....
danach durch einen Saegeschnitt hockkant und einen weiteren quer 4 Kuchenstuecke aus der haube machen und etwas reduziert wieder zusammenkleben, bis das erste Haubenteil aus der Form gut drueber passt, dann den rest fertig modellieren mit entsprechenden Aenderungen?!
Moechte es mir da so einfach wie moeglich machen:
2016 01 14 Bulls Eye  (1).jpg
Benutzeravatar
paulpanter82
Beiträge: 1105
Registriert: Mi 11. Jul 2012, 20:30

Re: Vorgehensweise beim Urmodellbau "Abziehschnautze"

Beitrag von paulpanter82 »

Moin Matze

Nur so vorweg, ich hatte noch nie eine Abziehnase in der Hand.
Ich würde eine zweigeteile Aussenform der Schanutze machen und einen Stempel der genauso ausschaut auf das die Schnautze soll.
Ich laminiere in die Aussenform die geschlossen ist und ein bissel was dünnes auf den Stempel. Wenn das angeliert ist gebe ich etwas Harz mit Schaumtreibmittel in die Schnauze und drücke den Stempel rein.
So wäre zumindest alles definiert ohne mit laminatdicken herum zu experimentieren das die Schnauze auch auf dem rest hält ohne da mit Tesa rum fummeln zu müssen.
Eine Rille wo die Haube einrastet wäre bestimmt ganz gut oder so eine art druck Knopf Nubbsi am festen Teil und in der haube ein loch wo das Nubbsy einrastet und wenn man den Knopf ein drückt kann man die Schnauze abziehen.

Gruß Michael
Initiative Contra Vegan fordert: Hände weg vom Heu meiner Schnitzel!!!
Männer bleiben ewig Kinder...
Nur das Spielzeug wird größer...

"LIVE FAST DIE OLD"
Ian Fraser „Lemmy“ Kilmister
Benutzeravatar
matzito
Beiträge: 551
Registriert: Do 3. Dez 2015, 06:58
Wohnort: Hinter der Schmiede
Kontaktdaten:

Re: Vorgehensweise beim Urmodellbau "Abziehschnautze"

Beitrag von matzito »

Ah ja verstehe, man hat dann nur beim Stempel ne Menge Oberflaechenarbeit, vielleicht macht es Sinn die beiden Vorgehensweisen zu kombinieren und die Stuecke als stempel in der Form mit laminierter nase so aufzuspreizen, dass es gerade hinten schoen klemmt und vorne etwas mehr spiel da ist. man kann das vielleicht mit Balsa Abstandshalter zwischen den Kuchenstuecken probieren und braucht die laminierte haube innen nicht zu isolieren, man fuellt danach nur die Schlitze und macht dort Oberflaechenarbeit, das koennte vielleicht recht zuegig zum Ziel fuehren?! Was meinst Du?
lg Matze
Benutzeravatar
paulpanter82
Beiträge: 1105
Registriert: Mi 11. Jul 2012, 20:30

Re: Vorgehensweise beim Urmodellbau "Abziehschnautze"

Beitrag von paulpanter82 »

Moin Matze

Das der Stempel "genauso" aussehen sollte wie das auf das die Schnauze soll war von mir wohl etwas übertrieben. :mrgreen:
Sagen wir mal so das er z.B. um Wandstärke des angedachten Laminats der Schnauze kleiner sein soll minus etwas Luft 0,5mm vielleicht.
Nur Anfang und Ende des ausschnitts für den Akku sollte es genau so sein. ich würde bei deiner Konstruktion den Teil hinter der Cam eventuell als voll umrundung ausführen als Auflage für die Haube und als Knautschzohne beim Absturz.

Gruß Michael
Initiative Contra Vegan fordert: Hände weg vom Heu meiner Schnitzel!!!
Männer bleiben ewig Kinder...
Nur das Spielzeug wird größer...

"LIVE FAST DIE OLD"
Ian Fraser „Lemmy“ Kilmister
Benutzeravatar
matzito
Beiträge: 551
Registriert: Do 3. Dez 2015, 06:58
Wohnort: Hinter der Schmiede
Kontaktdaten:

Re: Vorgehensweise beim Urmodellbau "Abziehschnautze"

Beitrag von matzito »

Ja das ist eine sehr gute Anmerkung, dann sitzt die Kappe auch besser drauf weil vorne nochmals zentriert und das Objektiv haut nicht jedes mal vor die Kappe sondern trifft das Loch und nur dahinter einen Bereich etwas tiefer ausnehmen, schau ich mir noch mal im 3D an...
Danke Gruss Matze
Benutzeravatar
matzito
Beiträge: 551
Registriert: Do 3. Dez 2015, 06:58
Wohnort: Hinter der Schmiede
Kontaktdaten:

Re: Vorgehensweise beim Urmodellbau "Abziehschnautze"

Beitrag von matzito »

So gefaellt es mir auch viel besser:
image.jpg
Benutzeravatar
paulpanter82
Beiträge: 1105
Registriert: Mi 11. Jul 2012, 20:30

Re: Vorgehensweise beim Urmodellbau "Abziehschnautze"

Beitrag von paulpanter82 »

Moin Matze

Wäre es nicht vielleicht sogar noch besser die Cam in den Rumpfteil zu integrieren zwecks Knautschzone?
Ich denke wenn der Flieger mal auf die Nase geht wird die Abziehschnautze weiter drauf geschoben und reist dann da kommt dann direkt die Cam.

Gruß Michael
Initiative Contra Vegan fordert: Hände weg vom Heu meiner Schnitzel!!!
Männer bleiben ewig Kinder...
Nur das Spielzeug wird größer...

"LIVE FAST DIE OLD"
Ian Fraser „Lemmy“ Kilmister
Benutzeravatar
matzito
Beiträge: 551
Registriert: Do 3. Dez 2015, 06:58
Wohnort: Hinter der Schmiede
Kontaktdaten:

Re: Vorgehensweise beim Urmodellbau "Abziehschnautze"

Beitrag von matzito »

Jepp das stimmt, habe ich nicht dran gedacht, die Cam sitzt zwar eh ganz vorne und das Objektiv schaut raus, aber die Crashverletzungen brauchen ja nicht unbedingt groesser sein als noetig, bzw groesser als nicht unbedingt vermeidbar. Werde das noch mal nach bessern.
Es wird ein bischen knappe muss vorne den Rumpf vielleicht noch ein bischen aufdicken.
hc_038.jpg
hc_039.jpg
hc_040.jpg
hc_040.jpg (56.4 KiB) 13552 mal betrachtet
Benutzeravatar
paulpanter82
Beiträge: 1105
Registriert: Mi 11. Jul 2012, 20:30

Re: Vorgehensweise beim Urmodellbau "Abziehschnautze"

Beitrag von paulpanter82 »

Genau, und dann da vorne so ausformen das die Cam sozusagen in einer angepasten Mulde liegt und nicht hin und her rutschen kann die eckige Mulde sieht man ja dank Abziehschnautze eh nicht. Wenn man dann noch zwischen Akku und Cam einen Schaumstoffklotz rein steckt kann die Cam nach hinten weg gedrückt werden und der Akku vor rutschen ohne das sie schaden nimmt.
Wäre es nicht vielleicht gut wenn die Linse im Schatten liegt also etwas zurück versetzt? In manchen Videos sieht man ja meist wenig bis nix wenn man Sonne auf die Linse bekommt?

Gruß Michael
Initiative Contra Vegan fordert: Hände weg vom Heu meiner Schnitzel!!!
Männer bleiben ewig Kinder...
Nur das Spielzeug wird größer...

"LIVE FAST DIE OLD"
Ian Fraser „Lemmy“ Kilmister
Benutzeravatar
matzito
Beiträge: 551
Registriert: Do 3. Dez 2015, 06:58
Wohnort: Hinter der Schmiede
Kontaktdaten:

Re: Vorgehensweise beim Urmodellbau "Abziehschnautze"

Beitrag von matzito »

Bis zu einem gewissen punkt sollte das gehen da das objektiv 90 FOV fielf of view hat
Werde as modell nichmal bisl anpassen.
Danke Micha das war sehr befruchtend!
Benutzeravatar
matzito
Beiträge: 551
Registriert: Do 3. Dez 2015, 06:58
Wohnort: Hinter der Schmiede
Kontaktdaten:

Re: Vorgehensweise beim Urmodellbau "Abziehschnautze"

Beitrag von matzito »

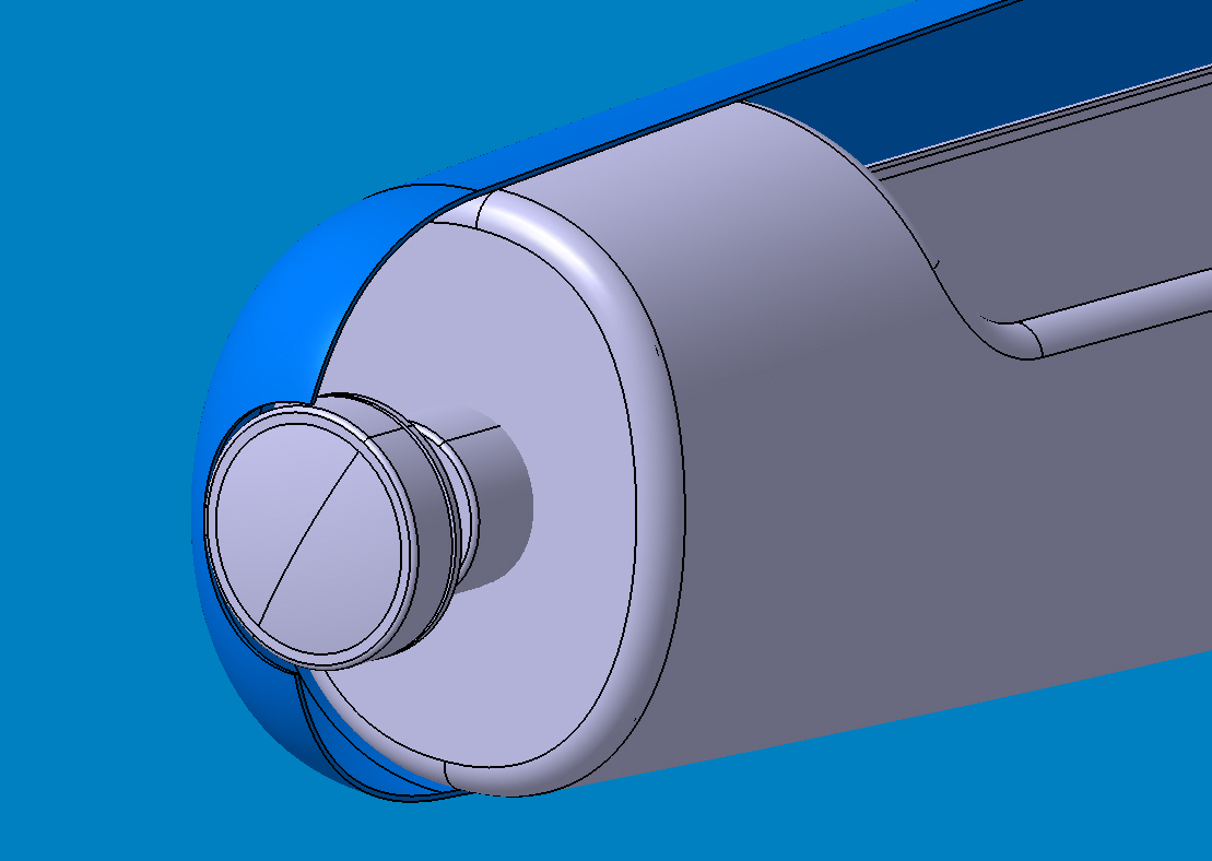
Werde das vorne wohl doch passend oval lassen, damit die Haube eine gute Führung hat und dann innen im Rumpf die Cam Positionierung machen.
hc_041.jpg
So sieht dann der ganze Flieger aus:
hc_042.jpg
Werde vom Bau dann mal Bilder einstellen....tbc.

lg matzito
Benutzeravatar
matzito
Beiträge: 551
Registriert: Do 3. Dez 2015, 06:58
Wohnort: Hinter der Schmiede
Kontaktdaten:

Re: Vorgehensweise beim Urmodellbau "Abziehschnautze"

Beitrag von matzito »

Hier mal ein kleiner Zwischenstand zum Urmodellbau Abziehschnautze:
2016 09 21 Bulls Eye 009.jpg
Das Urmodell ist zu mindest im bereich der Abziehnase fertig.
2016 09 21 Bulls Eye 023.jpg
Die Nase kann abgetrennt werden.
2016 09 25 Bulls Eye 002.jpg
In trennebene, gewachst und trennlack.
2016 09 25 Bulls Eye 009.jpg
Formenharz und "eingeschneit".
Benutzeravatar
TilmanBaumann
Beiträge: 835
Registriert: Mi 23. Apr 2014, 16:01
Wohnort: Karlsruhe

Re: Vorgehensweise beim Urmodellbau "Abziehschnautze"

Beitrag von TilmanBaumann »

Cooler Baubericht.

Was die Sinnhaftigkeit einer fixen Kamera in einem Segler angeht habe ich allerdings deutliche Zweifel. Egal mit welchem breiten Kamerawinkel.
Volles Pan/Tilt braucht man zwar nicht. Aber Pan ist essenziell zum Segeln. Man muss über den Flügel schauen können um den Anstellwinkel zu sehen. Und weil man oft queer gegen den wind fliegt (crabbing) sieht man auch nicht wo man hin fliegt.

Ein Kumpel von mir hat in der Richtung schon einige Experimente gemacht.
Schau z.B. Mal dieses video an.
https://www.youtube.com/shared?ci=hcH-3x4I-0o
Im gleichen Channel gibt es noch mehr segler Videos.
Der designed übrigens übrigens gerade einen fpv Segler den er skyhook nennt. Ist aber kein nurflügler.

PS: Falls du mit dem Teil was anderes als FOV vor hast ignoriere mein Kommentar. ;)
Benutzeravatar
matzito
Beiträge: 551
Registriert: Do 3. Dez 2015, 06:58
Wohnort: Hinter der Schmiede
Kontaktdaten:

Re: Vorgehensweise beim Urmodellbau "Abziehschnautze"

Beitrag von matzito »

Hi, so wie hier auf meinem Antiken Stiegker? (Der hat 2 Hauben eine fuer ein normales Antikmodell die andere mit Videocam, Tx und Servo für FPV Fliegen, das zeigt schon dass ich gerne beides mache)

Youtube: Watch Video »https://www.youtube.com/watch?v=C7_HFfSWV_8«



Beim Bulls Eye ist das erstmal nicht vorgesehen die kamera zu drehen, es ist nur eine Option die ggfs einzubauen. Da ich immer an den gleichen gelaenden fliege und auch viel LOS.
lg Matze
Benutzeravatar
matzito
Beiträge: 551
Registriert: Do 3. Dez 2015, 06:58
Wohnort: Hinter der Schmiede
Kontaktdaten:

Re: Vorgehensweise beim Urmodellbau "Abziehschnautze"

Beitrag von matzito »

Di Nasenform ist fertig, leider ist mir an der 2.Haelfte ein bischen Formenharz hinter das Modell gelaufen, das haette man vorher wegschleifen sollen, nach dem Entformen ist es beim wegschleifen leider partiell weggebrochen :( also 1-2mm von der haubenhinterkante sind ziemlicher Zimt, ansonten ist die Form sehr gut geworden.
Hier mal paar Bilder:
2016 10 03 Bulls Eye 001.jpg
2016 10 03 Bulls Eye 004.jpg
2016 10 03 Bulls Eye 009.jpg
2016 10 03 Bulls Eye 010.jpg
2016 10 03 Bulls Eye 015.jpg
Benutzeravatar
Koarl
Beiträge: 1370
Registriert: Mi 21. Sep 2011, 18:20

Re: Vorgehensweise beim Urmodellbau "Abziehschnautze"

Beitrag von Koarl »

Sieht doch super aus! Vielleicht kannst du die die Ausbrüche noch etwas mit Formenharz auffüllen.
Benutzeravatar
christianka6cr
Team
Beiträge: 10191
Registriert: Do 13. Mai 2010, 23:18
Wohnort: Harzhölle 3.0
Kontaktdaten:

Re: Vorgehensweise beim Urmodellbau "Abziehschnautze"

Beitrag von christianka6cr »

Moin

Schleife die Stellen leicht mit dem Dremel an, entfette alles gut mit Aceton, Klebe über die Kante ein Tesa und füll dann einen Tropfen normales 24h-Harz rein. Formenharz ist durch die metallische Füllung kaum zu bearbeiten und wird dann auch kaum mehr hochglänzend, Laminierharz lässt sich super polieren und im schlimmsten Fall musst du es halt nach 10 Abformungen erneuern. Wenn du schon vorher weißt, es gibt sicher unter 10 Abformungen in nächster Zeit, kannst du auch 5min.-Gummi nehmen, das tut´s dann genauso.

Gruß Christian
Segelfliegen. Wo Motorkraft durch Intelligenz und Können ersetzt wird.
Benutzeravatar
matzito
Beiträge: 551
Registriert: Do 3. Dez 2015, 06:58
Wohnort: Hinter der Schmiede
Kontaktdaten:

Re: Vorgehensweise beim Urmodellbau "Abziehschnautze"

Beitrag von matzito »

Ja habe ich schon gefuellt, mit tesa und formenharz aber nur das tixotrophe ohne Metall das ist gut aus kontour und eh nur der letzte mm der form, man wird es kaum sehen, heute wird die erste nase in "Maedchenfarbe" wie die kollegen scherzen entformt...
Benutzeravatar
matzito
Beiträge: 551
Registriert: Do 3. Dez 2015, 06:58
Wohnort: Hinter der Schmiede
Kontaktdaten:

Re: Vorgehensweise beim Urmodellbau "Abziehschnautze"

Beitrag von matzito »

Das erste Musterteil,ist nur fuer den weiteren Urmodellbau bestimmt:
2016 10 06 Bulls Eye 007.jpg
Die Abgeformte Nase wird aufgetrennt und mit definierten Abstaenden zusammengesetzt und die Ausschnitte werden gemacht
2016 10 07 Bulls Eye 001.jpg
Einige Lagen Glas auf nem Kuststofftraeger mit Mumpe aufgesetzt verschliessen die Ausschnitte wieder:
2016 10 09 Bulls Eye 004.jpg
Die Oberflaeche wird sehr schnell sehr glatt, ein zweimal spachteln und mit 1000er nass ergibt beste Qualitaeten.
2016 10 09 Bulls Eye 007.jpg
Mittlerweile ist das Bötchen soweit fertig es passt gut in die Nase, koennte hinten etwas strammer gehen, na mal sehen evtl werde ich es da nochmal genaustens spachteln, der sitz ist wichtiger als die oberflaeche! Ich moechte da ungern an jedem Modell Klebeband drunter wickeln muessen, sieht unpprofessionell aus.
2016 10 10 Bulls Eye 003.jpg
Benutzeravatar
TilmanBaumann
Beiträge: 835
Registriert: Mi 23. Apr 2014, 16:01
Wohnort: Karlsruhe

Re: Vorgehensweise beim Urmodellbau "Abziehschnautze"

Beitrag von TilmanBaumann »

Farbe ist geil.
Leider ist der Himmel meist eine Mischung aus rot und blau. Beides Farben in pink. Der Kontrast ist nicht so gut wie man denkt.
Denke dennoch nach meine Flotte auf pink zu standardisieren. :)
Benutzeravatar
matzito
Beiträge: 551
Registriert: Do 3. Dez 2015, 06:58
Wohnort: Hinter der Schmiede
Kontaktdaten:

Re: Vorgehensweise beim Urmodellbau "Abziehschnautze"

Beitrag von matzito »

Der restliche Rumpf wird schwarz ist nur die Nase als Farbakzent, aber der Fluegel teilw. und die Winglets werden pink, Wird ein "Telekom" flieger :)
2016%2008%2027%20Bulls%20Eye%20007.jpg
2016%2008%2027%20Bulls%20Eye%20006.jpg
2016%2008%2027%20Bulls%20Eye%20011.jpg
Angefangen habe ich mit 60-65gr pro Winglet und mit einer Kohle Aussenlage und Kohle Steckungsröhrchen werde ich die naechsten unter 50gr druecken.

Soviel mal nebenbei zu Rest des Projektes.
Benutzeravatar
matzito
Beiträge: 551
Registriert: Do 3. Dez 2015, 06:58
Wohnort: Hinter der Schmiede
Kontaktdaten:

Re: Vorgehensweise beim Urmodellbau "Abziehschnautze"

Beitrag von matzito »

Der Vollständigkeit halber zeige ich hier mal die erste Fluegelentformung fuer die Abziehschnautze:
2016 12 12 Bulls Eye 008.jpg
2016 12 12 Bulls Eye 009.jpg
Heute kommt der 2. Fluegel aus der Form, bin schon wieder sehr gespannt,... mich hat da eine Werbung zu diesem Design inspiriert.
Alsbald geht es dann an den Formenbau zum Rumpf sowie die hintere Rumpfklappe...das stelle man sich in schwarz vor.
Benutzeravatar
matzito
Beiträge: 551
Registriert: Do 3. Dez 2015, 06:58
Wohnort: Hinter der Schmiede
Kontaktdaten:

Re: Vorgehensweise beim Urmodellbau "Abziehschnautze"

Beitrag von matzito »

So da ist der Fluegel nun komplett entformt:
2016 12 13 Bulls Eye 001.jpg
Benutzeravatar
UweH
Beiträge: 6519
Registriert: Sa 15. Jan 2011, 20:50
Wohnort: Bayerischer Zentral-Spessart

Re: Vorgehensweise beim Urmodellbau "Abziehschnautze"

Beitrag von UweH »

Hallo Matze, schöne klassische Flügelform für einen Pfeil und der Bau der Flächen scheint sehr gut gelungen, toll gemacht :thumbup:
....weiter so ;-)

Gruß,

Uwe.
Ein Flügel genügt, Hortentutorial: >> Hier klicken <<

Wer nichts weiß muss alles glauben!

Früher stand in der Auto-Betriebsanleitung wie man das Ventilspiel einstellt, heute steht da dass man die Batteriesäure nicht trinken darf :roll:
Benutzeravatar
matzito
Beiträge: 551
Registriert: Do 3. Dez 2015, 06:58
Wohnort: Hinter der Schmiede
Kontaktdaten:

Re: Vorgehensweise beim Urmodellbau "Abziehschnautze"

Beitrag von matzito »

Danke, hab leider paar fehlstellen also zb weisse mumpe i bereich der sichtkohle und bei der holmverklebung ist mumpe bzw weisses harz bis zur kohle oberfläche gelaufen.
Habe wegen der Lackierung auch zum ersten mal auf trennlack verzichtet dadurch halten die schalen nicht so gut am werkzeug u beim schliessen ist mumpe teilw zwischen form u modell gekrochen.
Benutzeravatar
matzito
Beiträge: 551
Registriert: Do 3. Dez 2015, 06:58
Wohnort: Hinter der Schmiede
Kontaktdaten:

Re: Vorgehensweise beim Urmodellbau "Abziehschnautze"

Beitrag von matzito »

2016 12 17 Bulls Eye 006.jpg
es geht langsam voran.

2016 12 17 Bulls Eye 005.jpg
Heckteil fuer die Segelvariante.

2016 12 17 Bulls Eye 004.jpg
Deckelchen.
Benutzeravatar
matzito
Beiträge: 551
Registriert: Do 3. Dez 2015, 06:58
Wohnort: Hinter der Schmiede
Kontaktdaten:

Re: Vorgehensweise beim Urmodellbau "Abziehschnautze"

Beitrag von matzito »

hab heute mit dem Formenbau fuer den Rumpf begonnen.

Heckteil f Seglervariante:
2016 12 22 bulls Eye 012.jpg
Deckel Rumpfheck:
2016 12 22 bulls Eye 013.jpg
Die eigentliche Rumpfform:
2016 12 22 bulls Eye 017.jpg


tbc...
Benutzeravatar
matzito
Beiträge: 551
Registriert: Do 3. Dez 2015, 06:58
Wohnort: Hinter der Schmiede
Kontaktdaten:

Re: Vorgehensweise beim Urmodellbau "Abziehschnautze"

Beitrag von matzito »

2016 12 23 Bulls Eye 001.jpg
2016 12 23 Bulls Eye 010.jpg
2016 12 27 Bulls Eye 001.jpg
2016 12 27 Bulls Eye 002.jpg
Die 2.Haelfte soll dieses Jahr noch fertig werden so dass 2017 als erstes ein Rumpf gemacht werden kann...
Benutzeravatar
matzito
Beiträge: 551
Registriert: Do 3. Dez 2015, 06:58
Wohnort: Hinter der Schmiede
Kontaktdaten:

Re: Vorgehensweise beim Urmodellbau "Abziehschnautze"

Beitrag von matzito »

Froher neues Jahr Zusammen!
Das erste was ich im neuen jahr gemacht habe ist die neue Form aufgemacht :)
2017 01 01 Bulls Eye 001.jpg
2017 01 01 Bulls Eye 003.jpg
2017 01 01 Bulls Eye 009.jpg
2017 01 01 Bulls Eye 019.jpg
Hier der gesamte Formensatz fuer den "Mark 3 Rumpf"
2017 01 01 Bulls Eye 028.jpg
Werde wieder berichten wenn die ersten Modelle aus den Formen kommen und wie sie dann zusammenpassen, also speziel hier der Bereich Abziehschnautze...
lg Matzito
Benutzeravatar
matzito
Beiträge: 551
Registriert: Do 3. Dez 2015, 06:58
Wohnort: Hinter der Schmiede
Kontaktdaten:

Re: Vorgehensweise beim Urmodellbau "Abziehschnautze"

Beitrag von matzito »

So der Sinn des Beitrags war ja alles rund um die Abziehschnautze, gestern habe ich den ersten Rumpf entformt, das Modell ist o.k. leider brach mir an der Formkante ein riesiges Stück heraus. Die Vorgehensweise zur Abziehnase hat aber zu einem guten passgenauen Ergebnis gefuehrt darum gings ja. Auch vorne in der Front zentriert die Kappe gut auf dem Rumpf und nix wackelt, genau so wie es soll:
2017 01 06 Bulls Eye 034.jpg
2017 01 06 Bulls Eye 035.jpg
2017 01 06 Bulls Eye 044.jpg
soweit so gut :)

2017 01 06 Bulls Eye 017.jpg
:evil: :evil: :evil: so ein Zimt.
2017 01 06 Bulls Eye 030.jpg
Fuer die Seglerversion gibts einen Abstroemkonus / Spitze.
Antworten